Iranian Journal of War and Public Health

eISSN (English): 2980-969X
eISSN (Persian): 2008-2630
pISSN (Persian): 2008-2622
JMERC
0.5
Volume 17, Issue 2 (2025)                   Iran J War Public Health 2025, 17(2): 139-147 | Back to browse issues page

Print XML PDF HTML


History

How to cite this article
Mirbagheri A, Hazareh Z, Kianimoghdam A. Relationship Between Self-Efficacy and Self-Handicapping and Tendency to Addiction Use in Soldiers. Iran J War Public Health 2025; 17 (2) :139-147
URL: http://ijwph.ir/article-1-1606-en.html
Download citation:
BibTeX | RIS | EndNote | Medlars | ProCite | Reference Manager | RefWorks
Send citation to:

Rights and permissions
1- ”Student Research Committee” and “Department of Clinical Psychology, School of Medicine”, Shahid Beheshti University of Medical Sciences, Tehran, Iran
2- Department of Psychiatry, School of Medicine, International Campus, Shahid Sadoughi University of Medical Sciences, Yazd, Iran
3- Department of Clinical Psychology, School of Medicine, Shahid Beheshti University of Medical Sciences, Tehran, Iran
* Corresponding Author Address: Department of Clinical Psychology, School of Medicine, Shahid Beheshti University of Medical Sciences, Arabi Boulevard, Tehran, Iran. Postal Code: 1985717443 (as.kianimoghadam@gmail.com)
Full-Text (HTML)   (248 Views)
Introduction
Military training and mandatory military service are recognized as inherently stressful environments for soldiers, particularly during the initial entry phase, thereby imposing significant pressure and responsibility on them. Indeed, the conditions prevalent in military settings—such as prolonged separation from family, exposure to harsh environmental challenges, and pervasive feelings of loneliness—can significantly exacerbate psychological stress among soldiers [1]. Studies indicate that exposure to harsh military conditions can lead to substance abuse [2]. Furthermore, to cope with or escape these environments, individuals may develop a tendency for self-handicapping behaviors [3].
The transition from civilian life to military service necessitates substantial psychological adaptation, with its effects manifesting in multiple facets of young individuals’ lives, particularly in their experiences of being away from home and adjusting to new environments [4]. Some soldiers deliberately mimic symptoms or feign illnesses to be deemed unfit for service, thereby avoiding the demands and constraints of the military environment [3]. Krala identified self-handicapping as a fundamental strategy employed by military personnel to navigate the challenges inherent in military service [5]. This phenomenon involves the intentional fabrication or exaggeration of symptoms related to mental and physical disorders to secure benefits, such as evading work or avoiding punishment [6]. Self-handicapping is effectively defined as the falsification or exaggeration of illnesses to achieve external benefits, such as escaping responsibilities and gaining attention [3, 7]. Studies have reported that 42% of soldiers intend to leave the military due to emotional problems and may employ self-handicapping strategies [5]. The motives for self-handicapping include the desire for secondary gains, such as receiving medical benefits and achieving early discharge [8]. These motivations typically fall into two categories, including avoidance of discomfort and receipt of rewards [9]. Self-handicapping can manifest as either a personality trait or a temporary state, often characterized by deceptive behaviors [10]. Studies suggest that self-handicapping primarily stems from cognitive distortions, followed by perceptual biases, significantly complicating the experience of military service [6].
Studies suggest that substance abuse is more prevalent among soldiers compared to the general population [2]. This propensity not only serves as a predictor of initial substance involvement but also constitutes a significant factor in predicting relapse among individuals with a history of substance abuse [11]. The tendency toward addiction is influenced by individuals’ beliefs and attitudes regarding substances, encompassing perceptions of their legality and associated harms [12]. This inclination often originates during adolescence and is linked to various adverse outcomes, including compromised health, unemployment, mental health disorders, suicidal tendencies, and diminished life expectancy [13]. Environmental factors, including the unique military setting, separation from family, and the pressures inherent in military life, can also increase the likelihood of developing a tendency toward addiction [14].
Another crucial factor influencing soldiers’ adjustment and responsiveness in the military environment is self-efficacy [15]. This concept pertains to an individual’s confidence in their ability to execute the necessary actions required to attain a specific goal [16]. According to Bandura’s theory, self-efficacy arises from personal beliefs regarding one’s capability to accomplish tasks, which are influenced by observing personal successes and those of others, as well as through verbal persuasion [17]. Self-efficacy is a multifaceted concept that is personal, situational, and culturally contingent, playing a pivotal role in behavior by predicting both the capacity to engage in activities and the level of performance achieved [18]. This concept is closely linked to an individual’s ability to overcome obstacles and achieve success in specific situations, thereby influencing soldiers’ capacity to effectively cope with unexpected challenges [15].
Studies have demonstrated that self-efficacy exhibits a significant negative correlation with self-handicapping, suggesting that higher levels of self-efficacy are associated with lower tendencies toward self-handicapping. For instance, Stewart and De George-Walker found a significant negative correlation between these two parameters in a study involving 71 college students [19]. Additionally, Martin and Brawley demonstrated that higher levels of self-efficacy are associated with lower levels of self-handicapping in a sample of 142 athletes [20]. Studies have also highlighted a link between self-efficacy and the propensity for substance abuse. For instance, Damirchi et al. found a significant negative correlation between self-efficacy and addiction tendency in a study involving 168 conscript soldiers [21]. Similarly, Zeng and Tan reported a significant negative correlation between self-efficacy and addiction tendency in a sample of 303 college students [11].
Among the factors associated with self-handicapping and addiction tendencies in soldiers, personality dimensions are noteworthy. Personality dimensions are a crucial construct in explaining individual behavior and offer predictive power regarding behavioral outcomes. The five-factor model of personality, as proposed by McCrae and Costa, provides a comprehensive framework for understanding the diverse domains of an individual’s personality [22]. The five-factor model (FFM) of personality comprises five broad domains that capture overarching personality patterns. These domains include extraversion versus introversion, agreeableness versus antagonism, conscientiousness versus lack of conscientiousness or impulsivity, neuroticism versus emotional stability, and openness to experience versus closedness to experience. The FFM has garnered substantial empirical support, including evidence of temporal stability and cross-cultural universality [23].
Studies have also identified a connection between personality dimensions and self-handicapping behaviors. For example, Litvinova et al. discovered a significant negative correlation between specific personality dimensions (such as agreeableness, conscientiousness, and openness to experience) and self-handicapping behaviors in a study of 440 college students [24]. Additionally, Djigić et al. found that certain personality traits (specifically conscientiousness and openness to experience) exhibit a positive and significant relationship with self-efficacy in a study involving 168 teachers. Conversely, traits like agreeableness were found to have a lesser impact on self-efficacy [25]. Furthermore, studies have established a link between personality dimensions and the tendency toward addiction. In a study involving 227 students, Zeighami et al. found that personality dimensions, notably neuroticism and openness to experience, are significantly correlated with the propensity for substance use [26].
Self-handicapping and a tendency toward addiction are crucial factors influencing the quality of military service. However, research on the relationships between these parameters during military service, as well as their connections with self-efficacy, reveals significant gaps. These gaps are particularly pronounced in the investigation of the relationships between all personality dimensions and both self-handicapping and addiction tendencies. Current studies have predominantly concentrated on the relationship between self-efficacy and addiction tendency, yet the mediating role of personality dimensions in this context remains understudied. Moreover, many studies have focused on adolescents or other demographic groups, leaving a knowledge gap regarding conscript soldiers and their unique challenges related to self-efficacy and substance use. Due to the distinct circumstances and psychological pressures of military life, conscript soldiers may exhibit behavioral patterns that differ from those observed in other populations. Furthermore, a significant limitation of current research is its reliance on outdated theoretical models that fail to fully account for the intricate relationships between parameters. Therefore, it is imperative to develop innovative theoretical frameworks that incorporate personality dimensions and their influence on self-efficacy and addiction proneness, providing a more nuanced understanding of these complex interactions.
This study aimed to explore the interconnections between self-efficacy, self-handicapping, addiction tendency, and the five personality traits (neuroticism, extraversion, openness, agreeableness, and conscientiousness). We hypothesized that there is a significant correlation between self-efficacy and self-handicapping, as well as between self-efficacy and addiction tendency. We also assessed whether self-efficacy is related to the Big Five personality traits, which are expected to be linked to both self-handicapping and addiction tendency. Moreover, the Big Five personality traits are proposed as potential mediators in the relationships between self-efficacy and both self-handicapping and addiction tendency.

Instrument and Methods
This applied descriptive study used structural equation modeling (SEM). The statistical population comprised all conscript soldiers serving in the Law Enforcement Forces of Yazd city in 2024. To determine the sample size, Free Statistics Calculators version 4.0 software was employed, considering an effect size of 0.3, a statistical power of 0.9, three latent parameters, and a significance level of 0.05, which yielded a minimum required sample size of 188 individuals [27]. However, to enhance the robustness of the analysis, 400 soldiers were ultimately selected using a cluster random sampling method. In this process, specific units within the barracks were randomly chosen as clusters, followed by simple random sampling to select participants within each unit, ensuring methodological rigor and representativeness across subgroups.
Following the approval of the research proposal and the receipt of the ethics code from the Student Research Center at Shahid Beheshti University of Medical Sciences in Tehran, a formal letter was obtained from the Vice-Chancellor’s office requesting cooperation from the Conscription Organization. Subsequently, after receiving a list of conscripts eligible for the study based on the predefined inclusion criteria, a cluster random sample of 400 individuals was selected. Initially, a virtual explanatory note detailing the research title and conditions for participation was disseminated to them. Conscripts interested in participating then accessed the informed consent form link to complete their consent, followed by the completion of questionnaires over a four-day period.
The inclusion criteria required participants to express a willingness to participate and complete the informed consent form; possess literacy skills in reading and writing at a minimum level equivalent to junior high school; have completed at least three months of military service; have no physical problems; and have no history of psychiatric (psychotic) illness requiring hospitalization, as reported by themselves. The exclusion criteria included unwillingness to complete questionnaires and incomplete completion of questionnaires.
Data collection
General Self-Efficacy Scale (GSE)
The General Self-Efficacy Scale, developed by Sherer et al. in 1982, is a self-report measure designed to assess general self-efficacy. Initially, the scale consisted of 36 items, but after analysis, it was reduced to 23 items by removing 13 questions that did not meet the factor loading criterion of 0.4 for both social and general factors. Of these 23 items, 17 specifically measure general self-efficacy, with a mean score of 57.99 and a standard deviation of 12.08. The reliability of the general self-efficacy subscale was established with a Cronbach’s alpha of 0.86, while the social self-efficacy subscale had a Cronbach’s alpha of 0.71 [28]. Additionally, Barati’s 1997 study used the split-half method to evaluate reliability, yielding coefficients of 0.76 using the Spearman-Brown method for both equal and unequal lengths, and 0.75 using the Guttman split-half method [29]. Responses to the test questions are typically based on a 5-point Likert scale. Furthermore, here, the Cronbach’s alpha coefficient for this questionnaire was determined to be 0.70, further supporting its reliability.
Self-Handicapping Scale (SHS)
The Self-Handicapping Scale, originally developed by Jones and Rhodewalt in 1982, is designed to evaluate the extent of self-handicapping behavior in individuals. This questionnaire comprises 23 items and is structured around three primary components, namely feigning illness, negative affect, and excuse-making. Responses are elicited using a Likert scale. In the revised version, the Cronbach’s alpha coefficient was reported to be above 0.70, indicating satisfactory internal consistency [30]. The score range for this questionnaire spans from 23 to 115, with higher scores denoting a greater degree of self-handicapping behavior. A study conducted by Mehvarz in 2013 has found the content, face, and criterion validity of this questionnaire to be adequate. Additionally, the Cronbach’s alpha coefficient has been determined to be 0.73, further supporting the scale’s reliability [31]. Furthermore, here, the Cronbach’s alpha coefficient for this questionnaire was determined to be 0.68, providing additional support for its reliability.
Tendency to Addiction Questionnaire (TAQ)
The TAQ, developed by Wade and Butcher, is a self-report instrument designed to assess an individual’s predisposition to addiction. This questionnaire consists of 36 items, supplemented by 5 lie scale items, which collectively measure four key components, namely self-satisfaction, pessimism, impulsivity, and risk-taking. Responses to the questionnaire are elicited using a four-point Likert scale, where each item is scored on a continuum from 0 (“Strongly Disagree”) to 3 (“Strongly Agree”). To derive the total questionnaire score, the scores of all individual items (excluding the lie scale) are summed, yielding a score range of 0 to 123. Higher scores indicate a greater predisposition to addiction, while lower scores suggest a lesser predisposition. In the standardization of the original version, the Cronbach’s alpha coefficient was reported to be above 0.70, indicating satisfactory internal consistency [32]. The APS was standardized among a student population in 2012 by Zargar et al., who reported a reliability coefficient of 0.70 using Cronbach’s alpha [33]. Furthermore, in the present study, the Cronbach’s alpha coefficient for this questionnaire was determined to be 0.71, further supporting its reliability.
NEO Five-Factor Inventory (NEO-FFI)
This 60-item self-report instrument, developed by McCrae and Costa, is designed to assess the five major personality factors. Responses to the questionnaire are captured using a five-point Likert scale, with options ranging from “Strongly Disagree,” “Disagree,” “Neutral,” “Agree,” to “Strongly Agree.” In the norming of the original version, conducted among 208 American college students, test-retest reliability coefficients over a three-month interval ranged from 0.75 to 0.83. Additionally, long-term reliability over a six-year period for the Neuroticism, Extraversion, and Openness to Experience scales showed reliability coefficients ranging from 0.68 to 0.83 [34]. This questionnaire was normed on 2,000 college students in 2001 by Gorosi Farshi, who reported Cronbach’s alpha coefficients for the five major dimensions ranging from 0.56 to 0.87. Specifically, the Cronbach’s alpha coefficients for each of the main factors (neuroticism, extraversion, openness, agreeableness, and conscientiousness) were 0.86, 0.73, 0.56, 0.68, and 0.87, respectively [35].
Data analysis
Data analysis was conducted using SPSS 29 and SmartPLS 3 software.
The reliability and validity of the measurement model were assessed. A reflective measurement model was utilized to confirm the reliability and validity of the constructs. The measurement model satisfied all quality and reliability criteria, as evidenced by composite reliability values exceeding 0.7 and average variance extracted (AVE) values exceeding 0.5 (Table 1) [36].

Table 1. Reliability and validity of the measurement model


Findings
The mean age of the participants was 19.98±1.99 years, with an age range spanning from 18 to 29 years. Additionally, the average duration of military service was 11.13±4.89 months, with a minimum duration of 3 months and a maximum of 20 months (Table 2).

Table 2. Frequency of descriptive indicators of the participants


Discriminant validity was evaluated using the Fornell-Larcker criterion. This criterion involved comparing the square root of the AVE for each construct to the correlations among the latent parameters. Specifically, the square root of each construct’s AVE exceeded its highest correlation with any other construct in the model. Each construct was distinct, and the phenomenon it represented was not captured by other constructs in the model (Table 3).

Table 3. Divergent validity using the Fornell-Larcker method (correlation coefficients of parameters)


The square root of the AVE for each latent parameter, positioned on the main diagonal of the matrix, exceeded the correlations between these parameters, which were located in the cells below and to the left of the main diagonal. Consequently, it can be concluded that in the present study, the constructs (latent parameters) exhibited stronger relationships with their own indicators than with other constructs. In simpler terms, the discriminant validity of the model was satisfactory.
The structural model was evaluated using several key metrics, including the coefficient of determination (R²), predictive relevance (Q²), the goodness of fit (GoF) test, and hypothesis testing. All R² values were substantial, indicating a strong model fit. Furthermore, the Q² values exceeded the threshold of 0.0001, thereby confirming the model’s sufficient predictive relevance. Moreover, the GoF value exceeded 0.36, and the normed fit index (NFI) was 0.969, thus confirming that the overall model exhibited an adequate fit (Table 4).

Table 4. Overall model fitting result using goodness of fit (GOF)


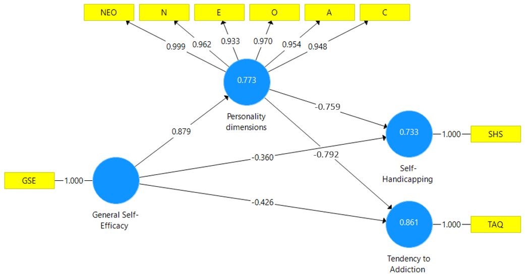
The numbers along the paths denoted the path coefficients, whereas the numbers within the circles, corresponding to endogenous parameters, signified the coefficients of determination (Figure 1).


Figure 1. Coefficients of determination chart

Values equal to or greater than the absolute value of 1.96 were considered indicative of a statistically significant relationship between the parameters. Furthermore, to evaluate the significance of the indirect effect of one parameter mediated by another, the variance accounted for (VAF) test was utilized. A VAF value between 20% and 80% indicated partial mediation, whereas a VAF value exceeding 80% confirmed full mediation. It is also noteworthy that the mediating role was confirmed (Tables 5 and 6).

Table 5. Results of mediation paths


Table 6. Results of direct paths


Discussion
The objective of the present study was to examine the mediating role of personality dimensions in the association between self-efficacy and self-handicapping, as well as their influence on the propensity for addiction among conscript soldiers.
There was a significant negative correlation between general self-efficacy and self-handicapping among soldiers. This finding aligns with the outcomes of prior studies [19, 37]. According to Bandura, self-efficacy refers to an individual’s belief in their capacity to successfully accomplish specific tasks or goals [38]. Additionally, self-handicapping is a defensive strategy in which individuals create obstacles or excuses (such as procrastination, reduced effort, or avoidance) that can be attributed to potential failure, thereby safeguarding self-esteem in the event of poor performance [39]. Individuals with high self-efficacy trust their abilities and are more likely to engage fully with tasks, exert effort, and persist through difficulties. They do not feel compelled to protect their self-worth by generating excuses for potential failure. In contrast, individuals with low self-efficacy doubt their capabilities and are more inclined to employ self-handicapping as a means of attributing failure to external factors rather than to a lack of competence [19]. High self-efficacy enhances motivation and perseverance, thereby reducing the likelihood of adopting maladaptive behaviors such as self-handicapping. Conversely, low self-efficacy leads to avoidance and diminished effort, which increases reliance on self-handicapping behaviors as a coping mechanism [40]. The significant negative relationship between self-efficacy and self-handicapping is grounded in the manner in which belief in one’s abilities (self-efficacy) diminishes the need for defensive, self-protective behaviors (self-handicapping).
There was a significant negative correlation between self-efficacy and addiction tendency among soldiers. This result aligns with previous studies [21, 41]. In the context of addiction, self-efficacy is pivotal in determining how individuals navigate high-risk situations, resist temptations, and maintain recovery. Individuals with elevated self-efficacy are more likely to believe in their capacity to manage stress, regulate difficult emotions, and confront challenging circumstances without resorting to substance abuse [42]. They exhibit enhanced psychological resilience and are less susceptible to maladaptive coping strategies, such as drug or alcohol consumption. Furthermore, those with higher self-efficacy are more inclined to make adaptive decisions and persist in overcoming obstacles, thereby reducing the likelihood of turning to substances as a means of escape or problem-solving [21]. Ultimately, self-efficacy functions as a psychological buffer against addiction by strengthening coping mechanisms, resilience, self-control, and adaptive decision-making.
There was also a significant relationship between personality dimensions and self-handicapping among soldiers. This finding aligns with the results of previous studies [24, 43]. Neuroticism shows the strongest positive association with self-handicapping, as individuals high in neuroticism tend to use it defensively to avoid anticipated failure and negative judgment. Openness to experience is also positively related, though more weakly, possibly due to a broader willingness to engage in varied behaviors, including maladaptive coping [43]. Findings on conscientiousness are mixed; some studies find a positive link, perhaps related to perfectionism or anxiety, but most research and self-control theories indicate a negative association since conscientious individuals typically exhibit stronger self-regulation [44]. Agreeableness is negatively correlated with self-handicapping, likely reflecting greater cooperativeness and lower defensiveness. Extraversion shows no significant relationship. Overall, positive correlations with neuroticism and openness suggest greater emotional sensitivity and maladaptive coping, while negative correlations with agreeableness and conscientiousness imply that emotional stability and self-discipline protect against self-handicapping [45].
Furthermore, a significant association was found between personality dimensions and addiction tendency among soldiers. This finding is consistent with previous studies [46, 47]. High levels of neuroticism are consistently linked to an increased risk of addiction due to heightened emotional distress, poor impulse control, and ineffective emotional regulation. Similarly, low conscientiousness is associated with greater vulnerability to addictive behaviors, as individuals often exhibit poor self-control and engage in risky activities [47]. Low agreeableness contributes to addiction risk through antagonistic behaviors and social conflicts that may lead to isolation or deviant behaviors, such as substance abuse. The relationship between extraversion and addiction is complex; introverts may use substances to cope with loneliness, while extraverts’ social engagement and novelty-seeking can increase exposure to addictive behaviors. Finally, high openness is related to a greater likelihood of certain substance abuses, such as cannabis, due to a stronger inclination toward novel experiences [48].
Personality dimensions mediated the relationship between self-efficacy and self-handicapping among soldiers. The association between self-efficacy and the Big Five personality traits is well established, with higher self-efficacy consistently linked to lower neuroticism and elevated levels of extraversion, openness, agreeableness, and conscientiousness [49]. Conscientiousness and neuroticism are particularly salient, as greater conscientiousness and reduced neuroticism are strongly correlated with increased self-efficacy. These personality dimensions also serve as mediators in the relationship between self-efficacy and self-handicapping behaviors. Individuals exhibiting lower self-efficacy are more inclined to engage in self-handicapping, a tendency substantially influenced by their personality profiles [50]. Elevated neuroticism and diminished conscientiousness are associated with increased self-handicapping, likely attributable to emotional instability and reduced self-discipline. In contrast, extraversion, openness, and agreeableness, which are positively associated with self-efficacy, generally mitigate the propensity for self-handicapping, although their direct effects are comparatively less pronounced. Collectively, the evidence indicates that higher neuroticism and lower conscientiousness contribute to decreased self-efficacy and heightened self-handicapping, whereas the converse traits promote greater self-efficacy and reduced self-handicapping. This evidence supports the mediating role of personality in the relationship between self-efficacy and self-handicapping behaviors.
Furthermore, personality dimensions mediated the relationship between self-efficacy and addiction tendency among soldiers. The Big Five personality traits serve as mediators between self-efficacy and addiction propensity by influencing individuals’ stress management, impulse regulation, and reward-seeking behaviors [47]. High neuroticism, characterized by emotional instability, increases the risk of addiction, especially when self-efficacy is low, as individuals may engage in addictive behaviors to cope with stress. Conversely, high conscientiousness, marked by self-discipline and organization, acts as a protective factor by enhancing self-control and reducing impulsivity, thereby lowering vulnerability to addiction [26]. Extraversion and agreeableness generally reduce addiction risk through greater social support and adherence to social norms, although the effect of extraversion may vary depending on the social context. Openness to experience may slightly increase addiction risk due to a higher propensity for experimentation [47]. Thus, the Big Five personality traits either amplify or attenuate the influence of self-efficacy on addiction tendency, with individuals exhibiting high self-efficacy and protective traits being less susceptible to addiction, while those with low self-efficacy and risk-related traits face greater susceptibility.
This study underscores the vital role of self-efficacy in reducing self-handicapping behaviors and addiction tendencies among conscript soldiers, with personality traits acting as important mediators. Higher self-efficacy is linked to greater resilience and a lower risk of addiction and self-handicapping. Notably, neuroticism and conscientiousness significantly influence these outcomes, while agreeableness, extraversion, and openness have varying effects. These findings highlight the interplay between self-beliefs and personality in shaping soldier behavior, suggesting that interventions aimed at boosting self-efficacy and addressing maladaptive traits could effectively reduce these risks.
Limitations include a small sample size, reliance on self-report measures that are prone to bias, and uncontrolled confounding parameters such as prior experiences and mental health. Future research should utilize larger samples, alternative data collection methods, control for confounders, and examine the impact of psychological interventions like counseling or educational programs to enhance self-efficacy and reduce self-handicapping and addiction in military populations.

Conclusion
Self-efficacy plays a vital role in reducing self-handicapping behaviors and addiction tendencies among conscript soldiers, with personality traits acting as important mediators.

Acknowledgments: This study is associated with project NO. 1403/43010977 from the Student Research Committee at Shahid Beheshti University of Medical Sciences, Tehran, Iran. We also extend our gratitude to the Student Research Committee and the Research & Technology Chancellor at Shahid Beheshti University of Medical Sciences for their financial support of this study.
Ethical Permissions: The study was conducted in accordance with ethical principles, having received approval from the Vice-Chancellor for Research and Technology of Shahid Beheshti University of Medical Sciences, Tehran, under ethics ID IR.SBMU.RETECH.REC.1403.493. Furthermore, all participants provided informed, voluntary consent prior to participation, and their confidentiality was strictly maintained throughout the research process.
Conflicts of Interests: The authors declared no conflicts of interests.
Authors' Contribution: Mirbagheri AM (First Author), Introduction Writer/Methodologist/Main Researcher/Discussion Writer/Statistical Analyst (70%); Hazareh Z (Second Author), Introduction Writer/Assistant Researcher (20%); Kianimoghdam A (Third Author), Assistant Researcher (10%)
Funding/Support: This study was based on a research project registered at the Student Research Center of Shahid Beheshti University of Medical Sciences, Tehran, and did not receive financial support from governmental, private, or non-profit organizations.
Keywords:

References
1. Puhani PA, Sterrenberg MK. Effects of mandatory military service on wages and other socioeconomic outcomes. Hannover: Hannover Economic Papers; 2021. No. 684. [Link] [DOI:10.2139/ssrn.3846696]
2. Karch SB, Goldberger BA. Karch's drug abuse handbook. Boca Raton: CRC Press; 2022. [Link] [DOI:10.4324/9781315155159]
3. Jargin SV. Military aspects of malingering, sexual and reproductive coercion: Report from Russia. J Forensic Investig. 2022;10(1):5. [Link] [DOI:10.13188/2330-0396.1000050]
4. Leah S, Eyal G, Nirit Y, Ariel BY, Yossi LB. Suicide among Ethiopian origin soldiers in the IDF-A qualitative view of risk factors, triggers, and life circumstances. J Affect Disord. 2020;269:125-33. [Link] [DOI:10.1016/j.jad.2020.03.034]
5. Krala AK. Attitudes towards malingering mental health illness to exit the military [dissertation]. Santa Barbara: Fielding Graduate University; 2023. [Link]
6. Erfanian Talee Noughan Z, Hejazi SA, Fotovat A, Hamzeh M. Prevalence assessment of psychological phenomena by malinger clients who referred to the forensic psychiatry department of Khorasan Razavi, Iran. Iran J Forensic Med. 2021;27(1):59-68. [Persian] [Link]
7. Bellman V, Chinthalapally A, Johnston E, Russell N, Bruce J, Saleem S. Malingering of psychotic symptoms in psychiatric settings: Theoretical aspects and clinical considerations. Psychiatry J. 2022;2022:3884317. [Link] [DOI:10.1155/2022/3884317]
8. Carapezza RS. Are there sufficient measures and research for the detection of malingering in posttraumatic stress disorder in the United States military and department of veterans affairs? [dissertation]. California: Pepperdine University; 2021. [Link]
9. Aita SL, Borgogna NC, Aita LJ, Ogden ML, Hill BD. Comparison of clinical psychologist and physician beliefs and practices concerning malingering: Results from a mixed methods study. Psychol Inj Law. 2020;13(3):246-60. [Link] [DOI:10.1007/s12207-020-09374-x]
10. Rogers R, Bender SD. Clinical assessment of malingering and deception. New York: Guilford Publications; 2020. [Link]
11. Zeng X, Tan C. The relationship between the family functioning of individuals with drug addiction and relapse tendency: A moderated mediation model. Int J Environ Res Public Health. 2021;18(2):625. [Link] [DOI:10.3390/ijerph18020625]
12. Arghabaei M, Solimanian AA, Mohammadipoor M, Ghalehnovy F. The role of attachment style in substance use tendency: Investigating the mediating role of sense of coherence. Res Addctn Drug Control Hqrs Pres. 2019;13(53):97-118. [Persian] [Link]
13. Yaghoutizarghar H, Ahmadi S. Modeling the tendency to use drugs based on sensation seeking with the mediation of emotion dysregulation. Res Addctn Drug Control Hqrs Pres. 2020;14(57):115-30. [Persian] [Link] [DOI:10.29252/etiadpajohi.14.57.115]
14. Ahmadi K, Mehrazma A, Karambakhsh A, Salesi M. An investigation of demographic and familial characteristics of addicted soldiers. J Mil Med. 2013;15(3):201-8. [Link]
15. Bekesiene S. Impact of personality on cadet academic and military performance within mediating role of self-efficacy. Front Psychol. 2023;14:1266236. [Link] [DOI:10.3389/fpsyg.2023.1266236]
16. Craig SD, Riddle DL, Lauer S, Hughes GI, Elmore WR, Udell CE, et al. Investigating the impact of mobile microlearning and self-regulated learning support on soldiers' self-efficacy and retention within an army schoolhouse. J Mil Learn. 2023;1:29-45. [Link]
17. Abedi S, Hesari AR, Abbasi M. Investigating the relationship between self-efficacy and athletic satisfaction with soldiers sport performance level. Paramed Sci Mil Health. 2020;15(1):10-7. [Persian] [Link]
18. Dadipoor S, Alavi A, Ghaffari M, Safari-Moradabadi A. Association between self-efficacy and general health: A cross-sectional study of the nursing population. BMC Nurs. 2021;20(1):49. [Link] [DOI:10.1186/s12912-021-00568-5]
19. Stewart MA, De George-Walker LJP. Self-handicapping, perfectionism, locus of control and self-efficacy: A path model. Personal Individ Differ. 2014;66:160-4. [Link] [DOI:10.1016/j.paid.2014.03.038]
20. Martin KA, Brawley LR. Self-handicapping in physical achievement settings: The contributions of self-esteem and self-efficacy. Self Identity. 2002;1(4):337-51. [Link] [DOI:10.1080/15298860290106814]
21. Damirchi ES, Fayazi M, Mohammadi N. The relationship between self-efficacy and perceived social support with addiction tendency among soldiers. J Mil Med. 2017;18(4):316-24. [Persian] [Link]
22. Kia DM, Zarei AJ. The relationship between personality traits of military commanders and violations of soldiers. J Mil Med. 2019;21(3):272-81. [Persian] [Link]
23. Bucher MA, Suzuki T, Samuel DB. A meta-analytic review of personality traits and their associations with mental health treatment outcomes. Clin Psychol Rev. 2019;70:51-63. [Link] [DOI:10.1016/j.cpr.2019.04.002]
24. Litvinova A, Balarabe M, Mohammed AI. Influence of personality traits and age on academic self-handicapping among undergraduate students of Ahmadu Bello University, Zaria, Nigeria. Psychology. 2015;6(15):1995-2003. [Link] [DOI:10.4236/psych.2015.615197]
25. Djigić G, Stojiljković S, Dosković M. Basic personality dimensions and teachers' self-efficacy. Procedia Soc Behav Sci. 2014;112(112):593-602. [Link] [DOI:10.1016/j.sbspro.2014.01.1206]
26. Zeighami R, Hosseini SM, Mohammadi N, Shahsavari S. Predicting addiction susceptibility based on big five personality traits. Iran J Psychiatry Behav Sci. 2021;15(4):e109103. [Link] [DOI:10.5812/ijpbs.109103]
27. Cohen J. Statistical power analysis for the behavioral sciences. London: Routledge; 2013. [Link] [DOI:10.4324/9780203771587]
28. Astaficevs A, Vazne Z, Fernate A. Adaptation of questionnaires on psychological performance, sports mental toughness and general self-efficacy. LASE J Sport Sci. 2020;11(2):3-17. [Link]
29. Rahimi Pordanjani S, Ghobari Bonab B. The effect of multiple intelligences training on general self efficacy of high school deaf students. Res Cogn Behav Sci. 2011;1(1):73-86. [Persian] [Link]
30. Jones E, Rhodewalt F. Self-handicapping scale. Salt Lake City: University of Utah; 1982. [Link] [DOI:10.1037/t09528-000]
31. Kazemi Y, Nikmanesh Z, Khosravi M. Role of self-handicapping on prediction of the quality of life in primary students. J Prac Clin Psychol. 2015;3(1):61-8. [Link]
32. Weed NC, Butcher JN, McKenna T, Ben-Porath YS. New measures for assessing alcohol and drug abuse with the MMPI-2: The APS and AAS. J Pers Assess. 1992;58(2):389-404. [Link] [DOI:10.1207/s15327752jpa5802_15]
33. Jebraeile H. Development and standardization of a questionnaire to identify people at risk of addiction and substance use based on questionnaires of five-factor model of personality, emotional intelligence and resilience. Psychometry. 2017;5(20):83-103. [Persian] [Link]
34. Magalhães E, Salgueira A, Gonzalez AJ, Costa JJ, Costa MJ, Costa P, et al. Psychometric properties of a short personality inventory in Portuguese context. PSICOLOGIA REFLEXÃO E CRÍTICA. 2014;27(4):642-57. [Link] [DOI:10.1590/1678-7153.201427405]
35. Atashafrouz A, Araban S. The causal relationship between personality traits and academic performance with mediating role of study Strategies in students. Psychol Achiev. 2017;24(1):78-98. [Persian] [Link]
36. Hair JF, Ringle CM, Sarstedt M. Partial least squares: The better approach to structural equation modeling?. Long Range Plan. 2012;45(5-6):312-9. [Link] [DOI:10.1016/j.lrp.2012.09.011]
37. Akar H, Dogan YB, Üstüner M. The relationships between positive and negative perfectionisms, self-handicapping, self-efficacy and academic achievement. Eur J Contemp Educ. 2018;7(1):7-20. [Link] [DOI:10.13187/ejced.2018.1.7]
38. Poluektova O, Kappas A, Smith CA. Using Bandura's self-efficacy theory to explain individual differences in the appraisal of problem-focused coping potential. Emot Rev. 2023;15(4):302-12. [Link] [DOI:10.1177/17540739231164367]
39. Török L, Szabó ZP, Tóth L. A critical review of the literature on academic self-handicapping: Theory, manifestations, prevention and measurement. Soc Psychol Educ. 2018;21:1175-202. [Link] [DOI:10.1007/s11218-018-9460-z]
40. Atoum AY, Al-Momani AL, Asayyah AM. Self-handicapping and its relation to self-efficacy among Yarmouk University Jordanian Students. Curr Res J Soc Sci. 2019;2(2):93-102. [Link] [DOI:10.12944/CRJSSH.2.2.05]
41. Khosroshahi JB, Khanjani Z. Relationship of coping strategies and self-efficacy with substance abuse tendency among students. Knowl Res Appl Psychol. 2014;14(3):80-90. [Persian] [Link]
42. Marlatt GA, Baer JS, Quigley LA. Self-efficacy and addictive behavior. In: Self-efficacy in changing societies. Cambridge: Cambridge University Press; 1997. p. 289-315. [Link] [DOI:10.1017/CBO9780511527692.012]
43. Ross SR, Canada KE, Rausch MK. Self-handicapping and the five factor model of personality: Mediation between neuroticism and conscientiousness. Personal Individ Differ. 2002;32(7):1173-84. [Link] [DOI:10.1016/S0191-8869(01)00079-4]
44. Bobo JL, Whitaker KC, Strunk KK. Personality and student self-handicapping: A cross-validated regression approach. Personal Individ Differ. 2013;55(5):619-21. [Link] [DOI:10.1016/j.paid.2013.04.010]
45. Cheng SK, Law MY. Mediating effect of self-esteem in the predictive relationship of personality and academic self-handicapping. Am J Appl Psychol. 2015;4(3):51-7. [Link] [DOI:10.11648/j.ajap.s.2015040301.19]
46. Chelbyanloo G, Mardani L, Alinejhad S. Relationship of temperament-character, abnormal dimensions of personality, and self-control with addiction tendency in university students. Res Addctn Drug Control Hqrs Pres. 2019;12(50):193-212. [Persian] [Link]
47. Andreassen CS, Griffiths MD, Gjertsen SR, Krossbakken E, Kvam S, Pallesen S. The relationships between behavioral addictions and the five-factor model of personality. J Behav Addict. 2013;2(2):90-9. [Link] [DOI:10.1556/JBA.2.2013.003]
48. Kornør H, Nordvik H. Five-factor model personality traits in opioid dependence. BMC Psychiatry. 2007;7:37. [Link] [DOI:10.1186/1471-244X-7-37]
49. Şahin F, Karadağ H, Tuncer B. Big five personality traits, entrepreneurial self-efficacy and entrepreneurial intention: A configurational approach. Int J Entrep Behav Res. 2019;25(6):1188-211. [Link] [DOI:10.1108/IJEBR-07-2018-0466]
50. Nosenko EL, Arshava IF, Nosenko DV. Personality predictors of self-handicapping as a behavioral manifestation of the individual's self-efficacy deficit. Int J Personal Psychol. 2016;2:44-50. [Link]

Add your comments about this article : Your username or Email:
CAPTCHA